Following on from my post about journaling techniques, I’ve been trying a new thought and idea discovery method based on brainstorming and inspired by something a therapist taught me. I’ve been using the brainstorming and mind mapping software SimpleMind on my iPad so I can brainstorm while on the train! Following is a summary of its applications in my life and a bit about the application itself.
Thought Discovery
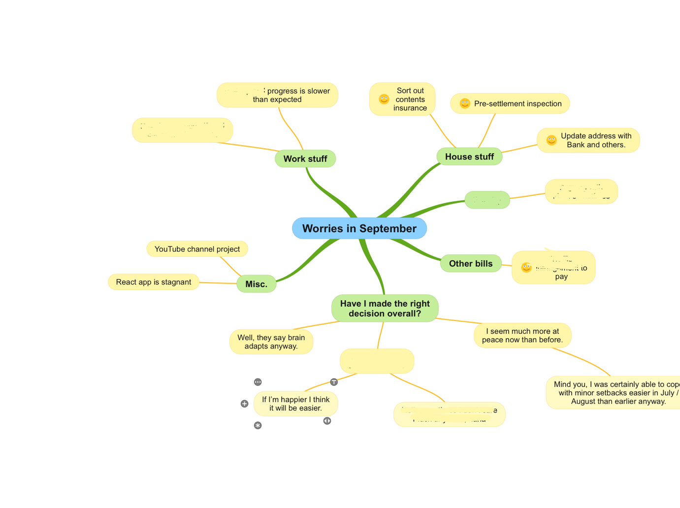
Each month, I start a new brainstorming session with the main topic as “worries in <month name, year>”. Then I can let my mind show me its worries (or they might be at front of mind), and I branch then off the central theme. Then I try to dig deeper into each worry or concern, to find out what are the actual issues I’m feeling. After this I can branch off each specific concern and I can try to find some solutions to those problems or resolve that it actually isn’t as bad as I thought.

Idea Generation
I also used it for brainstorming new hobbies by starting a branch for each kind of activity or category, then branching again for specific activities then if needed again further for details like location or food.

Favourite features
What I really like about this app that I decided to buy it is its customisation options and design choices available. And lots of different usability features like a list of all your branches, colours per level, several types of layouts for different purposes, emoji tagging, plus it’s easy to link nodes together or re-arrange them.
Layouts
I like that they have built in support for various layouts, each useful for different kinds of data representation and presentation. (Only Free Form and Horizontal for free.)
So far, I like the following layouts:
-
Free Form and Horizontal for the above kind of brainstorming
-
Matrix for packing list or planners
-
Top down and Linear for data trees and timelines

Emojis
There is a button on each node that you can insert an emoji at the start of the node, and the paid version has heaps of emojis you can choose from (the free version only has a handful). I use these on my monthly feeling and thought discovery sessions so I can tick off a problem after I’ve solved it. But of course, you can use it for categories of hobbies or packing or events, it’s up to you!

Customisation
I’m impressed with SimpleMind’s customisation options for a layout, like colours and hierarchy styles. So far, I haven’t customised the hierarchy levels yet, but I’m glad you can if you wanted too.
